ChatGPT对手中大量的文献进行高效综述并完成撰写,全流程演示【附指令】
关键词:
现有文献;文献综述;综述撰写。

1.需要了解的信息点:首先我们要了解综述一篇文献需要获取哪些关键信息点?只有了解了需要获知的关键信息点,我们才能以此给ChatGPT编辑出更加精准的指令提示词。
8. 实用价值与创新点:该文献的研究成果有何实际应用价值?该研究在理论、方法或实践上有哪些创新之处? 2.编辑指令提示词: 根据上面了解到文献须知信息点,来编辑一个指令提示词。指令提示词的编辑需要简洁易懂,并且包含所有需要关键信息。下面黄色划线部分为指令提示词,直接复制使用即可。 请你对下面上传的学术文献进行全面的综述,包括研究背景、研究问题、理论框架、研究方法、研究结果、讨论与结论、研究局限性及未来研究方向、以及该研究的实用价值和创新点。 综述要求: 1.研究背景与问题:概述该文献研究的背景和提出的问题。 2.研究目的与问题陈述:明确该研究的主要目标和具体研究问题。 3.理论框架与文献综述:说明该研究依托的理论基础,并简要提到文献综述的关键内容。 4.研究方法:描述研究采用的方法和工具,数据的收集与分析方式。 5.研究结果:总结该研究的主要发现和数据分析结果。 6.讨论与结论:探讨研究者如何解释结果,并提出了哪些结论。 7.研究局限性与未来研究方向:列出该研究中提到的局限性及未来可能的研究路径。 8.实用价值与创新点:指出该研究的应用价值及在理论或方法上的创新。 注意:请尽量保持综述内容的简洁性和逻辑性,使其易于理解,同时不丢失核心学术信息。
3.指令使用演示:步骤一:打开一个ChatGPT-4o或4.0的对话框。
步骤二:复制上述的指令到输入框里发送即可。
步骤三:上传文献即可,支持word和PDF格式。

4.获取文献信息下面我们只需要将手中现有下载好的文献,逐一发送至ChatGPT的上述对话里。然后我们需要新建一个文档,并把ChatGPT给每篇文献的综述信息复制到文档中,并且标注序号。复制的格式如下:
1、标题: 作者: 发表年份: 研究背景与问题: 研究目的与问题陈述: 理论框架与文献综述: 研究方法: 研究结果: 讨论与结论: 研究局限性与未来研究方向: 实用价值与创新点: 2、标题: ............ 文档整理排版的格式
特别注意:文献上传至ChatGPT进行获取关键信息时,建议一篇一篇地上传。这样ChatGPT对于每篇文献的关键信息,可以精准获取。如果一次性发送的文献较多的话,获取的信息可能没有那么精准。
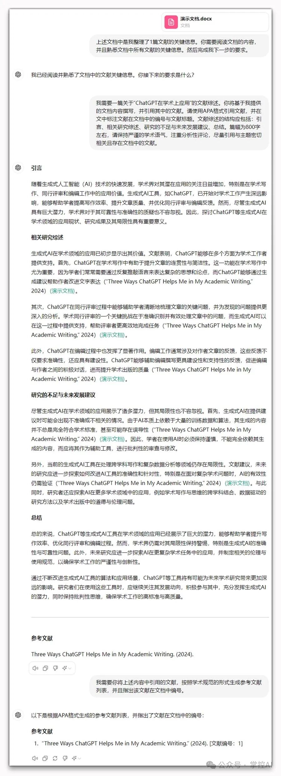
上述文档中是我整理了XX篇文献的关键信息。你需要阅读文档的内容,并且熟悉文档中所有文献的关键信息。然后完成我下一步的要求。 阅读文档指令
我需要一篇关于“XXXX”的文献综述。你将基于我提供的文档内容撰写,并引用其中的文献。请使用APA格式引用文献,并在文中标注文献在文档中的文献标题。文献综述的结构应包括:引言、相关研究综述、研究的不足与未来发展建议、总结。篇幅为XX字左右,请保持严谨的学术语气,注重分析性评论,尽量引用与主题密切相关且存在文档中的文献。 文献综述指令(划线处可根据自己要求修改)
我需要你将上述内容中引用的文献,按照学术规范的形式生成参考文献列表,并且指出该文献在文档中编号。 生成参考文献列表指令

由于时间和篇幅原因,上图中的演示文档只有一篇文献。而我们实际操作上,可能有几十篇或者是几百篇文献。
6.总结大致流程
发表评论